05/08/2019
La distribución binomial es un concepto fundamental en estadística que describe la probabilidad de obtener un número específico de éxitos en una serie de ensayos independientes. Es una herramienta poderosa para modelar una amplia gama de fenómenos en diferentes campos, desde la medicina hasta las finanzas.

- Área de aplicación de la distribución binomial
- Gráficos de la distribución binomial
- Tabla de distribución binomial
- Cálculo de la probabilidad con la distribución binomial
- Parámetros de la distribución binomial: Esperanza, Varianza y Desviación Típica
- Aproximación de la distribución binomial a la normal
- Consultas habituales sobre la distribución binomial
Área de aplicación de la distribución binomial
La distribución binomial es aplicable cuando se cumplen ciertas condiciones:
- El experimento consiste en una serie de n ensayos independientes.
- Cada ensayo tiene solo dos resultados posibles: éxito o fracaso.
- La probabilidad de éxito, denotada por p, es constante en cada ensayo.
- La probabilidad de fracaso, denotada por q = 1 - p, también es constante en cada ensayo.
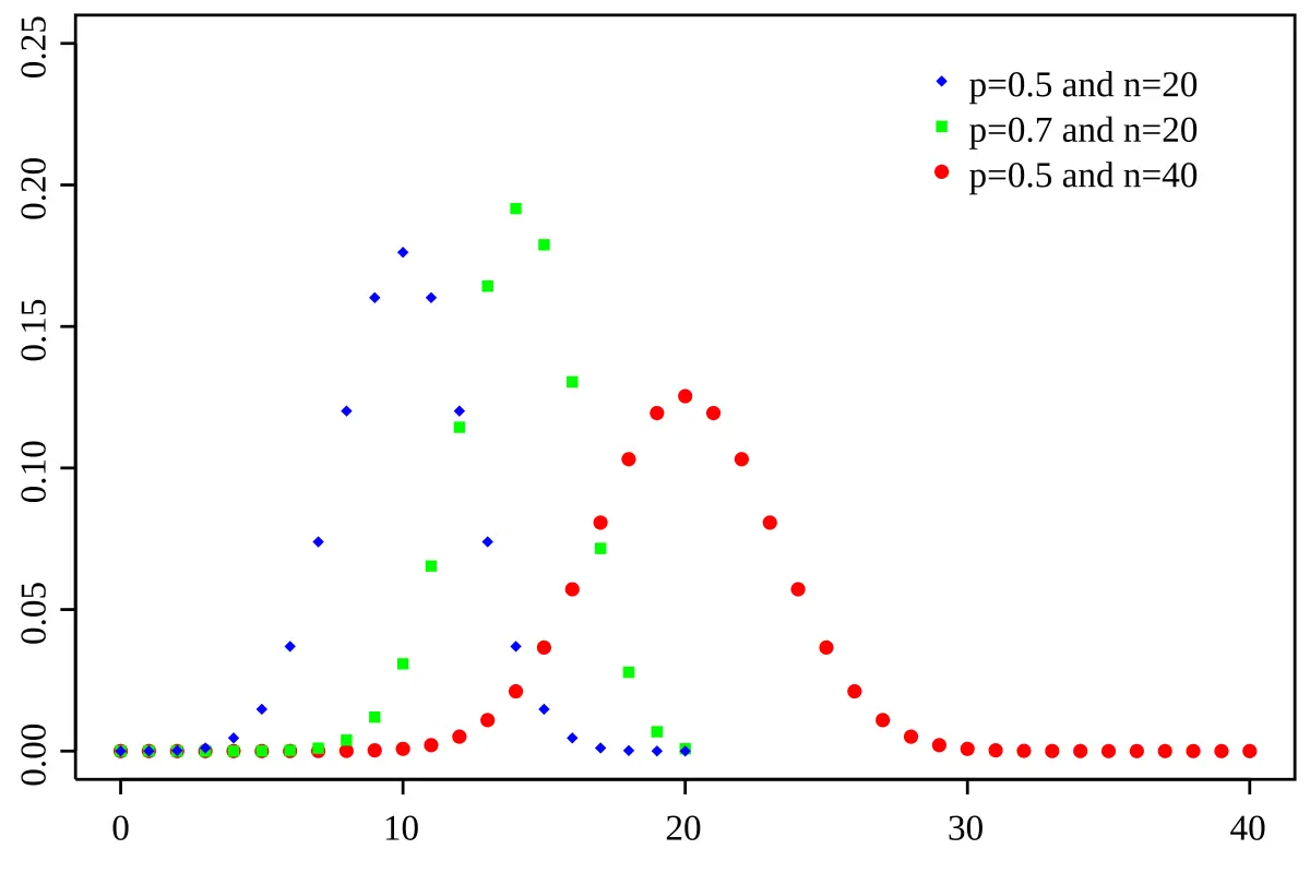
Gráficos de la distribución binomial
La forma más común de representar una distribución binomial es a través de un histograma. En el eje horizontal se representan los posibles números de éxitos (de 0 a n), y en el eje vertical se muestra la probabilidad de obtener cada número de éxitos. Cada barra del histograma representa la probabilidad de un número específico de éxitos. La altura de cada barra corresponde a la probabilidad calculada usando la fórmula de la distribución binomial.
Ejemplos de histogramas :
Se pueden crear histogramas para diferentes valores de n y p para visualizar cómo cambia la forma de la distribución. Por ejemplo, un histograma para una distribución binomial con n = 10 y p = 0.5 será simétrico, mientras que uno con n = 10 y p = 0.2 será asimétrico, con una mayor concentración de probabilidades en valores bajos de éxitos.
Tabla de distribución binomial
Las tablas de distribución binomial proporcionan las probabilidades de obtener un número específico de éxitos (r) para diferentes valores de n y p. Estas tablas son útiles para calcular probabilidades rápidamente, sin necesidad de utilizar la fórmula directamente. Sin embargo, las tablas suelen tener un tamaño limitado, por lo que no pueden cubrir todos los posibles valores de n y p.
Estructura de una tabla de distribución binomial :
Una tabla típica incluye filas para diferentes valores de r (número de éxitos) y columnas para diferentes valores de p (probabilidad de éxito). Cada celda de la tabla contiene la probabilidad P(X = r) para los valores de n y p correspondientes a esa fila y columna.
Cálculo de la probabilidad con la distribución binomial
La probabilidad de obtener exactamente r éxitos en n ensayos independientes se calcula utilizando la siguiente fórmula :
P(X = r) = (nCr) p^r q^(n-r)
Donde:

- nCr = n! / (r! (n-r)!) es la combinación de n elementos tomados de r en r.
- p es la probabilidad de éxito.
- q = 1 - p es la probabilidad de fracaso.
Ejemplo : Si lanzamos una moneda 5 veces (n = 5), ¿cuál es la probabilidad de obtener exactamente 3 caras (r = 3), asumiendo que la moneda es justa (p = 0.5)?
P(X = 3) = (5C3) 0.5^3 0.5^(5-3) = 10 0.125 0.25 = 0.3125
Por lo tanto, la probabilidad de obtener exactamente 3 caras en 5 lanzamientos es del 325%.

Parámetros de la distribución binomial: Esperanza, Varianza y Desviación Típica
La esperanza (E[X]) de una distribución binomial representa el número promedio de éxitos esperados en n ensayos. Se calcula como:
E[X] = n p
La varianza (Var[X]) mide la dispersión de los posibles resultados alrededor de la esperanza. Se calcula como:
Var[X] = n p q
La desviación típica (σ) es la raíz cuadrada de la varianza y representa la cantidad de variabilidad en los resultados:
σ = √(n p q)

Aproximación de la distribución binomial a la normal
Para valores grandes de n, la distribución binomial puede aproximarse mediante la distribución normal. Esta aproximación es particularmente útil cuando el cálculo directo de probabilidades binomiales resulta complejo. La aproximación es más precisa cuando np ≥ 5 y nq ≥
Transformación de la variable discreta a continua : Para realizar la aproximación, se utiliza la corrección por continuidad para tener en cuenta que la binomial es discreta y la normal es continua.
Consultas habituales sobre la distribución binomial
Algunas consultas habituales sobre la distribución binomial incluyen:
- ÁCuál es la probabilidad de al menos un éxito?
- ÁCuál es la probabilidad de un número máximo de éxitos?
- ÁCómo se interpreta el histograma de la distribución binomial?
- ÁCuándo es apropiada la aproximación normal a la distribución binomial?
Entender la distribución binomial, sus gráficos y su aplicación es crucial para el análisis de datos en diversos contextos.
